Consider Social As Part of Your Event
Let's Grab a Coffee and Talk Further

Click on the coffee cup and let us know when is a good time to catch up and learn how Marketing Cloud can help Your organisation further.


The Oracle Marketing Cloud Eloqua
Campaign Canvas

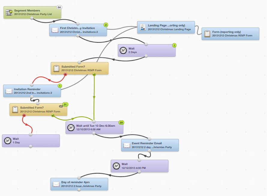
The Campaign Canvas provides marketers at your organisation with a simple and logical graphical interface to design their campaigns. In the example below, we used Marketing Cloud to execute the event registration component of our Christmas party.

You can see we started with a specific segment, then sent out the first email. We then waited for 2 days to see who
RSVP'd and then we sent reminders to those who hadn't completed the form. We then waited another two days to check again.

Once the registration Form is submitted, we moved them to a wait stage "Wait until 10th December" where we sent them a reminder two days before the event. The reminder email was
sent at 6:30am, trying to get in early for our largely executive audience.
Then, as one last reminder we sent them a fun reminder at 4:00pm on the day of the event. The email reminder subject line read "Shhhh quietly pack up your desk and head to Darlinghurst for Cocktails and Canapes".

The green numbered dots at various stages allow you to see exactly who is at which stage.

Click on the video's below to see the Campaign Canvas in action.

See The Campaign Canvas in Action
This landing page was created in Eloqua 10 using a number of social plugins from the Eloqua AppCloud. Facebook to the right and the social sharing buttons at the top right of the page.
 
 
Lilyvale Cottage, 176 Cumberland St.
The Rocks, Sydney, NSW, 2000

+61 2 8244 0007
Oracle Marketing Cloud
Oracle Gold Partner
 

® MARKETING CUBE PTY LTD
ABN 64 162 615 269

Our Privacy Policy
Update Your Details
 
 
Share with your network